设为首页
|
加入收藏
首页
公司概况
公司介绍
组织机构
工作动态
运营管理
综合行政
养护管理
收费管理
综治安全
党群园地
党群工作
廉政建设
工作交流
企业文化
团青工作
图片一览
春运专栏
OA登录
网上信访
2026年03月02日 星期一
最新动态:
1.
护航春运 | 瑞寻高速:春运服务区里的暖心…
| 2.
护航春运 | 瑞寻高速服务区:48小时三件暖…
| 3.
护航春运 | 瑞寻高速全力保障春运安全畅通…
| 4.
喜报!公司荣获江投路桥2025年度党员骨干“…
| 5.
2025答卷 | 综合管理部:以耕耘守护价值,以…
站内搜索:
首页
>
通知公告
> 瑞寻高速护栏高度提升改造工程询价比选公告
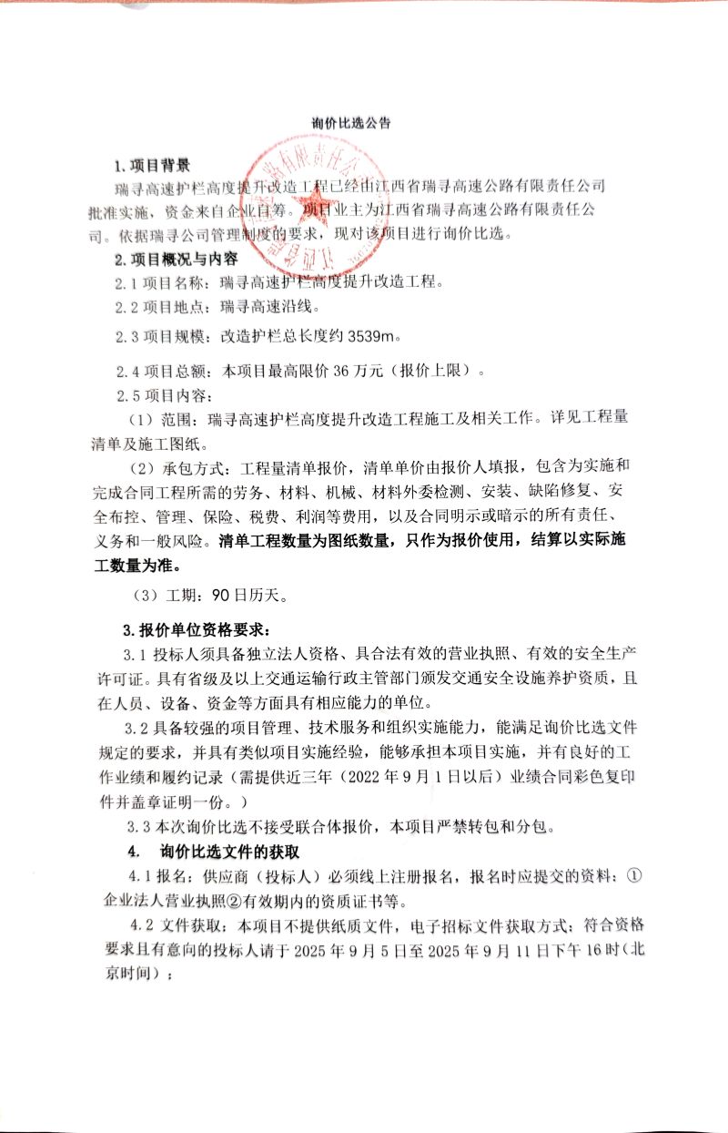
瑞寻高速护栏高度提升改造工程询价比选公告
来源:
本站原创
作者: 发布时间:2025/9/5 14:24:40 点击数:3598 责任编辑:RXGSadmin888
【打印】
【关闭本页】
上一篇:
江西省瑞寻高速公路有限责任公司综合法务岗社会招聘公告
下一篇:
瑞寻高速活动中心棚顶改造施工询价比选公告
版权所有:江西省瑞寻高速公路有限责任公司 备案号:
赣ICP备12004154号
技术支持:
浩网科技
电话:0797-5607302 传真:0797-5607302